Основные характеристики
- Процессор Intel Atom E6xxT с частотой до 1,6 ГГц
- Память
DDR2-800 объёмом до 2 Гбайт - Встроенный SSD объёмом до 128 Гбайт
- Модуль
форм-фактора CompactPCI 3U 4HP или 8HP, соответствующий стандарту PICMG 2.0 Rev 3.0 - Поддержка широкого спектра межмодульных интерфейсов:
PCI 32-бит/66 МГц , PCIe, SATA3 Гбит/с , USB 2.0,RS-232 - Интерфейсы на передней панели: Gigabit Ethernet, VGA, USB 2.0
Описание
Особенности
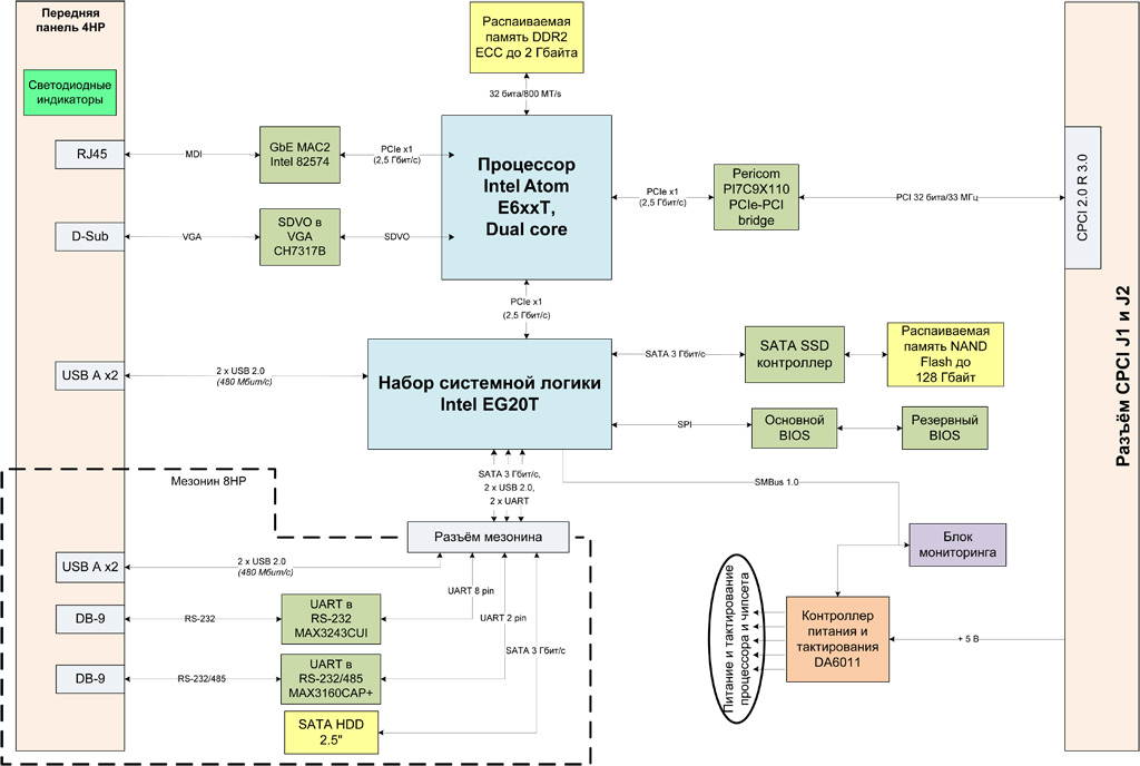
SCP-503 — процессорный модуль форм-фактора CompactPCI 3U разработанный на базе высокоэффективных низкопотребляющих процессоров Intel Atom серии E6xx(T). Модуль создан на основе стандарта: PICMG 2.0 Rev 3.0 CompactPCI Base Specification. Основные компоненты модуля подобраны с учетом обеспечения малого тепловыделения. Расположение элементов на плате максимально упрощает реализацию эффективного охлаждения, как с помощью стандартных средств большинства CompactPCI крейтов, так и с помощью средств кондуктивного охлаждения.
Наличие резервной микросхемы BIOS позволяет предотвратить потерю работоспособности системы после некорректной настройки BIOS или повреждения одной из микросхем.
На основной плате модуля предусмотрен разъём выводящий дополнительные интерфейсы процессорного модуля на мезонин, для расширения функциональных возможностей. Мезонинная плата модуля используется для варианта исполнении «8HP».
Все компоненты модуля рассчитаны на применение в сложных климатических условиях. Распаиваемая оперативная память и использование SSD существенно повышает надежность системы при работе в условиях повышенных механических нагрузок.
В случае применения мезонина с HDD 2,5" климатические и механические характеристики модуля ограничиваются условиями эксплуатации HDD.
Варианты исполнения модуля
Вариант «4НР» — состоит только из основной платы, и предоставляет базовый набор интерфейсов передней панели. Можно применять как воздушное, так и кондуктивное охлаждение.
Вариант «8HP» — модуль с установленной мезонинной платой, предоставляет расширенный
набор интерфейсов на передней панели
Совместимость с операционными системами (ОС)
Контроллеры интерфейсов и интегрированные устройства процессорного модуля не требуют
написания специального программного обеспечения, все поставляемые драйверы совместимы
с большинством ОС. Стандартная поставка модуля обеспечивает драйверную
поддержку в следующих ОС: Microsoft Windows 7/8.1/10, Embedded Standard 7/8.1,
Server 2008 R2 SP1/2012/2012 R2, QNX Neutrino RTOS 6.5.0/6.6.0,
ЗОСРВ «Нейтрино» (КПДА.10964-01), Astra
Linux Special Edition 1.3/1.4/1.5, Защищённая ОС «Заря», МСВС 3.0
Области применения
Модуль SCP-503 разработан для обеспечения человеко-машинного интерфейса
и организации управляющих функций в CompactPCI системах с
Низкое энергопотребление и малое тепловыделение дают SCP-503 преимущества при использовании в различных малогабаритных системах, особенно при необходимости работы от автономных источников питания.
SCP-503 — оптимальное решение для значительного снижения затрат на разработку, создание и эксплуатацию CompactPCI систем.

